北京智控理工偉業科教設備有限公司
地址:北京市通州區馬駒橋景盛南二街15號(中關村園區金橋科技產業基地)
電 話:010-82827827 82827835
傳 真:010-68948559
網 址:http://www.bjlg.com
郵 箱:Ligong99@163.com
QQ:476528239 1183686277
- 鎖相環調頻發射與接收實驗
- 無線電發送與接收實驗
- 位置隨動控制系統
- 溫度控制模型
- 信號與系統·控制理論計算機控制技術實驗箱(配USB數據采集卡、聯網型)
- 信號與系統控制理論實驗箱
- 電能表接線仿真培訓裝置
- 低壓計量反竊電仿真培訓裝置
- 10kV高壓柜實訓裝置
- 低壓電路實訓裝置
- 斷路器漏電保護培訓裝置
- 二次負荷及壓降模擬系統
- 門禁控制系統考核培訓裝置
- 巡更管理系統考核培訓裝置
- 通風排煙系統考核培訓裝置
- 氣體滅火系統培訓裝置
- 采油實訓裝置
- 傳熱操作實訓裝置
- 吸收工考核培訓裝置
- 萃取工考核培訓裝置(DCS控制)
- 輪胎硫化機實訓裝置
- 全數字交流變頻控制提升機實訓裝置
- 架線式煤礦電機車變頻調速系統實訓裝置
- 礦井提升機系統實訓裝置(直流調速)(工程型)
- 三專兩閉鎖演示裝置
- 井下雙回路供電演示裝置
- 礦井膠帶輸送機電氣控制實訓裝置
- 礦井通風機電氣控制實訓裝置
- 絡筒機電氣技能實訓裝置
- 劍桿織機電氣技能實訓裝置
- 絡筒機電氣技能實訓裝置
- 整經機電氣技能實訓裝置
- 細紗機電氣技能實訓裝置
- 梳棉機電氣技能實訓裝置
- 單軸流開棉機電氣技能實訓裝置
- 冷飲制品自動化生產線實訓系統(工程型)
- 啤酒自動化生產線過程控制實訓系統(工程型)
- 電力系統發電機保護仿真實訓裝置
- 電力系統微機變壓器保護實訓考核裝置
- 熱工儀表及控制實訓裝置
無線電發送與接收實驗
一、無線電發送與接收實驗
1、實驗目的
a.構建調頻、調幅無線傳輸,建立系統概念;
b.掌握系統聯調的方法,培養解決實際問題的能力。
2、實驗使用儀器
a.高頻實驗箱各種電路實驗板
b.20MH雙蹤示波器
c.萬用表
3、實驗基本原理與電路
a.調頻無線傳輸系統原理
調頻系統由于高頻振蕩器輸出的振幅不變,因而具有較強的抗干擾能力與較高的效率。所以在無線通信、廣播電視、遙控遙測等方面獲得廣泛應用。本實驗不要求發射的功率達到多大,只要能達到信號發射、接收的效果。因此,整機電路比較簡單。
4、實驗內容
a.調頻發射系統構建。
b.調頻接收系統的構建。
c.調頻發射與調頻接收系統的統調。
5、實驗步驟
a.調頻發射系統構建
(1)按框圖12-1 插好所需模塊并按圖中紅色提示字部分調整好和模塊的狀態,用電纜線將各模塊輸入輸出連接好,接通各模塊電源。
(2)將變容二極管調頻實驗電路模塊輻射頻率調到10.7MHZ,低頻信號源頻率設置為1KH z 并送入諧振放大器。
(3)用示波器測試各模塊輸入輸出波形,并調整各模塊可調元件,使輸出達最佳狀態。
b.調頻接收系統構建
(1)按框圖12-2 插好所需模塊,用電纜線將各模塊輸入輸出連接好,接通各模塊電源。
(2)將電容耦合相位鑒頻器實驗模塊中心頻率調到10.7MHZ,解調后低頻信號送到實驗箱音頻放大器,調節音量控制電位器,使其正常發音。
(3)用示波器測試各模塊輸入輸出波形,并調整各模塊可調元件,使輸出達最佳狀態。
6、實驗報告要求
a.畫出方案中各方框輸入輸出波形,并標明其頻率。
b.記錄實驗數據,并作出分析和寫出實驗心得體會。
二、電視信號FM調制解調模塊功能與使用說明
1、概述
電視信號FM調制解調模塊是本公司通用高頻實驗箱的配套實驗模塊之一,其功能是實現電視基帶信號的頻率調制與解調,以便在無線、光纖等介質信道中傳輸。由于采用了脈沖FM調制,有效信息表現在高頻載波頻率的變化上,而與傳輸后的載波幅度無關,因此,傳輸中由于各類幅度變化引起的噪聲干擾可以方便的加以消除,實現可再生中繼,大大提高了傳輸質量并延長了傳輸距離。以該核心技術設計出的工業產品早已成功應用于多個省市電視臺的信號傳輸網路,例如演播中心到發射臺站的傳輸干線中,并逐漸推廣到各種遠距離視頻監控的應用場合,實踐證明達到了很好的效果。
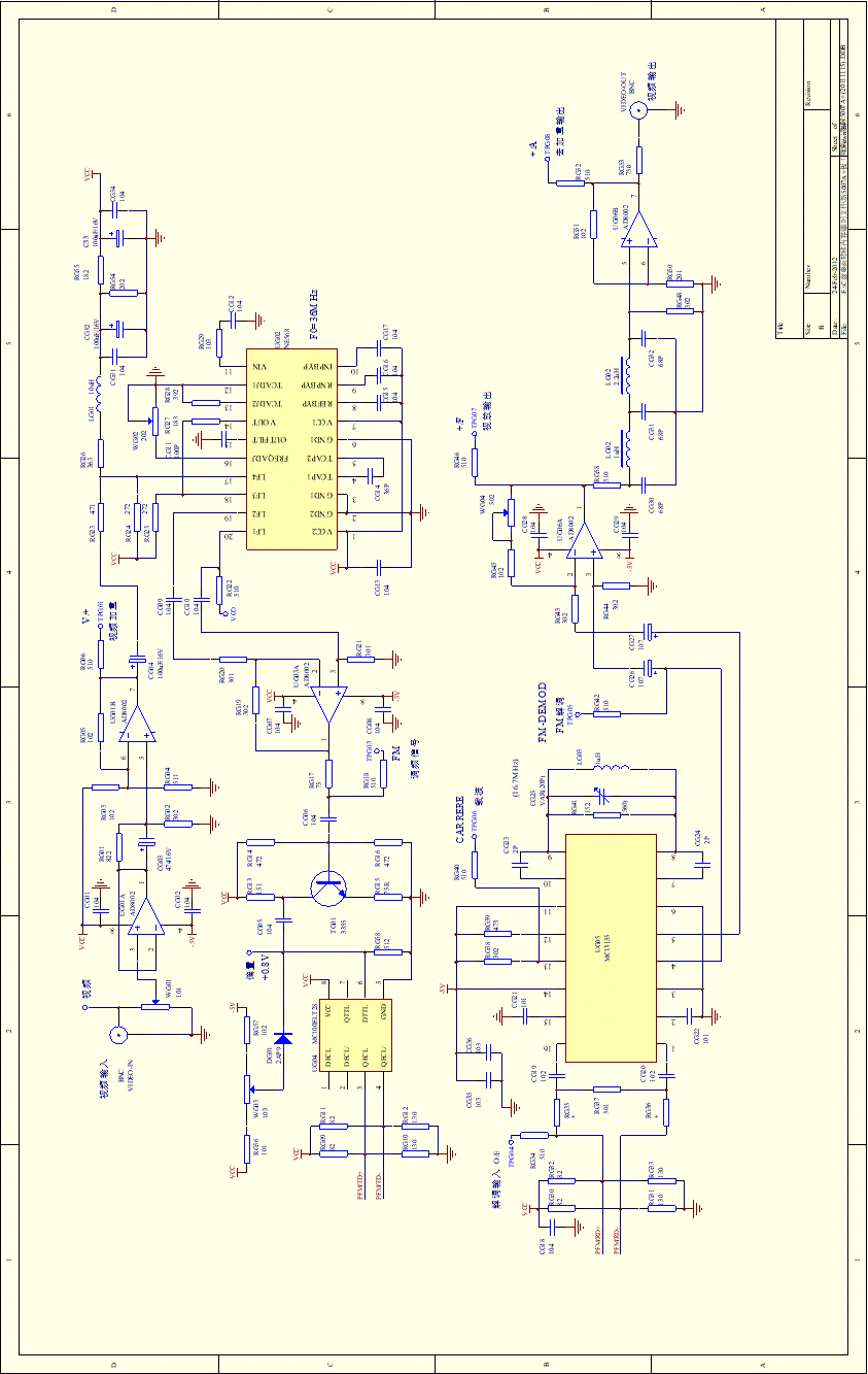
電路模塊的核心部件是NE568高頻鎖相環和MC13155寬帶FM限幅正交鑒頻器。前者用于頻率調制,后者用于鑒頻解調,這兩種芯片都是用于衛星通信的進口集成電路。采用NE568代替簡單的變容二極管調頻電路,可使電路的一致性、可靠性和溫度穩定性大大提高,系統整體性能明顯躍升,體現了現代高質量電子元器件優異的技術性能。學生在使用“變容二極管調頻電路模塊”通過對低頻話音信號的調頻過程學習了簡單而原始的基本調頻原理后,再采用“電視信號FM調制解調模塊”熟悉和了解現代新型器件在更高的頻率范圍內的實際使用技術,可以更加開闊眼界,貼近FM調制解調技術的實際應用,無疑是十分有益和必要的。
2、電路構成及工作原理
從視頻輸入插座送入的頻率范圍為0~6.5MHz的視頻基帶信號,首先經過UG01緩沖隔離與視頻加重。視頻范圍很寬,其4.43MHz的彩色副載波及其以上的高頻部分在傳輸中受到的衰減要大于低頻部分。如果不采取必要的措施,將會造成接收的信號發生頻率失真,高頻分量的不足表現在電視畫面中可能使圖像細節模糊不清,表現在色彩方面可能使顏色還原失真,嚴重的甚至使色彩消失。解決這一問題的常用的、簡單易行的方法是在發端有意識的人為提高信號的高頻分量,經傳輸后,再根據收端接收信號的實際情況,將高頻分量恢復到正常數值。提高發端信號高頻分量的過程稱為“加重”,而收端將高頻分量恢復到正常數值的過程稱為“去加重”。
加重處理后的視頻信號經幅度調整到一定數值后,經電容CG04、電阻RG23送到FM調制芯片NE568的17腳進行頻率調制。NE568的振蕩中心頻率F0必須與接收端相匹配,否則收端無法正確的進行鑒頻。在這里,中心頻率F0是由CG14和電位器WG02來確定的,該頻率的微調可通過電位器WG02實現,出廠時已精確調整為36MHz。NE568的FM輸出引腳是19和20腳,以差分形式輸出,因此在后續電路中設置了差分輸入-單端輸出的高頻放大器,充分利用差分信號使增益比單端輸入的電路提高一倍。信號放大并經超高頻三極管TG01處理后達到3V峰峰值,進入鉗位電路,將等幅的FM信號鉗位于0~2V之間,以便進行TTL電平到PECL電平的轉換。眾所周知,ECL信號的規范是專門設計用于傳輸高頻數字信號的,為降低器件功耗其信號擺幅很小,只有0.8~1.0Vpp,常以差分形式雙線傳輸,但最初的設計規范是以負電平形式工作的,不論數據是“1”還是“0”,其實際電平均在負電壓范圍內,使得電源配置和與其他電路接口都比較麻煩。PECL電平的含義是“正極性的ECL電平”,解決了上述問題,目前應用十分廣泛。本模塊的TTL-PECL轉換是在UG04芯片中完成的,由UG04的3、4兩腳輸出PECL電平的差分信號,發端電阻RG09~RG12、收端電阻RG30~RG33是雙方的PECL阻抗匹配網絡,該信號適合與雙絞線、光纖收發器等高速數據傳輸介質或設備接口,可以方便的進行遠距離高速傳輸。(本模塊主要側重于體現調制與解調技術,收發雙方的連接采用了電路板上的一對簡短銅線連接)。
經傳輸的FM信號經RG35-CG19和RG36-CG20以差分形式送入收端FM鑒頻芯片MC13155的1腳與16腳,進行寬帶FM限幅正交鑒頻。電容Cx、電感LG03構成的回路必須精確調整,使與發端頻率匹配。經鑒頻解調后恢復的視頻信號仍采用差分形式,經由芯片的4腳與5腳輸出。由于解調的信號幅度比較小,不足以直接驅動視頻監視設備,還必需通過UG06A進行差分到單端信號的轉換和放大,此時的信號含有加重部分的頻率成分,并混有36MHz載波與其上下邊帶的大量高頻成分,需要通過低通網絡和UG06B芯片進一步處理,實現去加重和殘余載波分量的濾除,最后經阻抗匹配電阻RG53送到“視頻輸出”插座。
模塊設置了輸入視頻、視頻加重V+、壓控振蕩器VCO輸出、調頻信號輸出FM、鉗位偏置信號、解調輸入、收端載波、FM解調信號、+/F視放輸出以及最終的+/A去加重后輸出等諸多的測試觀察孔,便于應用示波器觀察分析信號路由上各個關鍵點的波形,全面了解FM信號調制解調的整個過程。
電視信號FM調制解調模塊的完整電路原理圖見下頁。

3、實驗方法與注意事項
a.信源幅度的調整:
信源采用小攝像頭的輸出視頻信號,小攝像頭的輸出信號幅度空載時一般為2Vpp左右。(視圖像信號的內容會有一些變化)將該信號用75歐姆同軸電纜引入本模塊的“視頻輸入”插座,經低阻輸入電路匹配后,幅度降為1Vpp左右。電位器WG01用于調整調制器的輸入信號幅度,產品出廠時已調至最佳位置,一般無需調整。但建議用戶自行記下TPG01(V/+)測試孔處的視頻信號峰峰值,以了解調制芯片所需要的實際輸入信號幅度,請注意:該值一般較小,只約為小攝像頭輸出信號的數分之一,調整不當將使系統超載飽和,工作狀態惡化,甚至無法正常工作。
b.調制后FM信號的觀測:
調制器UG02中心頻率為36MHz的載波經視頻調制后FM信號的輸出端的19、20腳是差分形式的輸出,每腳上的單端信號幅度均在200~240mVpp之間(隨視圖像信號內容而變,下同)。當視頻圖像信號未接入時,可用數字示波器直接讀取到基本穩定的載波中心頻率(可調整WG02進行校準);而當視頻圖像信號接入后,調頻信號的振蕩波形由于角度調制的作用而“發虛”,非常直觀。如希望觀察該FM信號放大后的波形,可將示波器接于TPG03(FM調頻信號)測試點,信號幅度在2~3Vpp之間。
c.FM信號送入線路傳輸前的鉗位與電平轉換過程觀測:
UG02的19、20腳的信號需經UG03A雙單端變換、放大并經TG01緩沖放大方能達到足以驅動TTL/PECL電平轉換器的幅度,但還必須使其底端鉗位于TTL信號規定的0電平上,才能有效驅動TTL器件。將示波器設于直流檔、1V/格的檔位上,并在無輸入信號的情況下設定0電平基線水平位置,然后將探頭接于二極管DG01的負極(上端)進行觀察,調整電位器WG03,將放大后的FM信號底端鉗位于地電平基線上。傳輸線上的PECL電平信號可在TPG04(解調輸入)觀測孔處測試,注意其PECL數據信號的波形特點、電平范圍并進行差分信號的對比。
d.FM信號的解調電路的調整:
在TPG04(解調輸入)觀測孔觀察到正確的PECL電平FM信號后,通過調整鑒頻解調芯片近旁的微型可調電容CG25,改變諧振回路的中心頻率,使收發雙方匹配,方能使解調電路處于正常工作狀態。如果始終無法調整到同步狀態,需要重新檢測發端載波的這些頻率是否偏離規定值過多。正常鎖定狀態下,TPG05測試孔(FM解調)處可觀察到解調還原出的視頻信號,但尚未經過放大所以幅度很小。
e.視頻放大器與視頻去加重部分的觀測與調整:
視頻輸出TPG08測試孔處應觀察到與發端原始視頻信號近似的波形,其幅度通過視頻放大器的增益調整電位器WG04可以進行調整。注意應使最終送到視頻監視器的信號幅度與發端原始信號幅度盡量保持一致。注意:視頻信號收發端的幅度都應該細心加以調整,若調整不當,過大或過小都將使圖像發生失真:同步頭被壓縮將產生圖像抖動、變形扭曲甚至完全不能成像;彩色副載波的衰減過大將使圖像彩色消失,等等。
說明:
由于本模塊解調后續低通濾波電路受模塊體積所限較為簡單,可能信號中殘留一部分未濾除干凈的高頻載波成分,但一般視頻監視器對這樣高頻率的成分不敏感,故對還原后的圖像影響不大。
- 上一篇:位置隨動控制系統
- 下一篇:鎖相環調頻發射與接收實驗



